产业园区提档升级信贷指引
- 更新日期:2023-03-22 12:02:47
- 作者:创始人
- 点击:0次
园区经济是中国经济高质量发展的重要组成部分。早期园区开发规划重视程度不足,统筹空间布局不合理、随意性大,粗放式建设的钢架、框架、砖混厂房,在抗震、承重、环保、消防等方面也已不符合现行安全标准,工业化旧厂房的功能性无法匹配高质量发展理念,部分企业的土地利用率、厂区容积率、亩均效益率偏低,严重阻碍了产业园区转型发展进程。
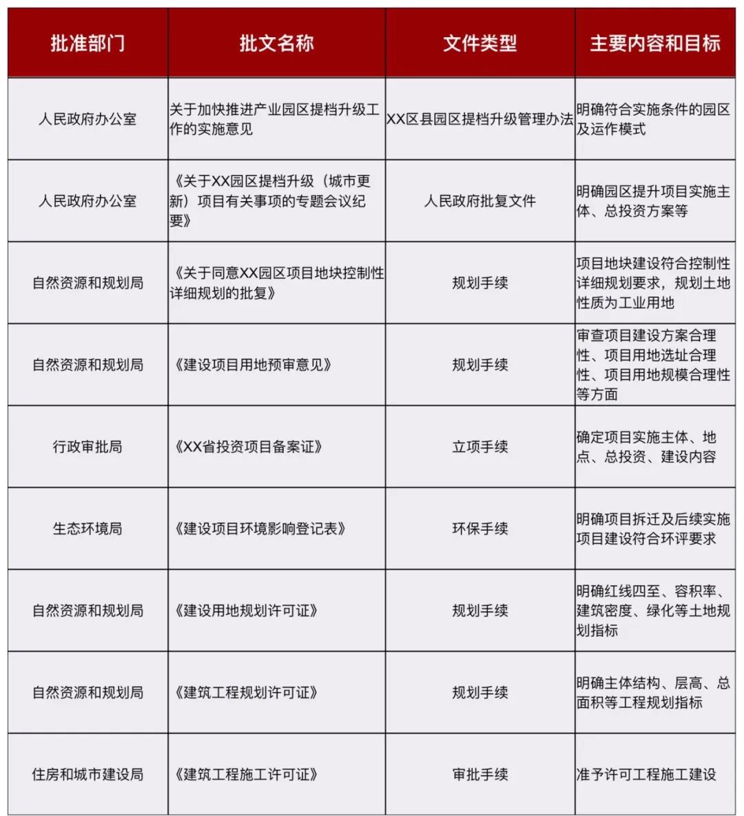
各省、市为推进园区整合提升、产业集群发展、要素集约利用、发展动能集中布局,持续探索高质量转型发展路径,不断加大落后产能淘汰和过剩产能压减力度,加快城市建成区重污染企业转型发展、搬迁改造以及彻底关闭退出。产业园区提档升级主要针对园区存量工业建设用地,包括国有用地和集体用地,采用“腾笼换鸟”模式,将原先高耗能、重污染、低产出的企业搬迁、改造,由引进的高端制造、战略性新兴产业承接使用更新改造后的高标准厂房,优化园区产业结构,提升厂区容积率和亩均效益,提高空间集约利用,实现低端产业向高端产业的转型升级。产业园区提档升级属于城市更新中的产业更新。产业园区提档升级就是在原有片区基础上,进行横向、纵向的空间优化,统筹片区土地再开发、再利用,提升更新片区的用地容积率,加强空间利用率和土地使用效能,将过去“摊大饼式”的园区模式转型升级为“工业上楼”模式,将传统扁平式厂房单层铺开的生产、研发、办公等场所化零为整,集中到多层垂直化空间中,以容纳更多、价值更高的产业。银行信贷支持此类项目,必须了解相关政策,设计合理的贷款授信方案。我国土地性质分为国有土地和集体土地。国有土地上房屋的征收与集体土地(及地上房屋)的征收,虽均为征收,但依照我国法律法规,二者在征收主体、征收对象、征收程序等方面均存在明显区别。从征收主体看,国有土地上房屋征收主体由市、县级人民政府作出征收决定;集体土地征收需由省级人民政府或国务院批准,由县级以上地⽅⼈⺠政府予以公告并组织实施。无论是城市更新,还是产业园区提档升级,除了关注土地控规性质是否符合后续土地开发要求之外,涉及集体土地征收的项目,应当将省级人民政府或国务院批准同意该集体用地征收为国有用地作为项目申报的前提条件;集体土地征收中涉及农用地转建设用地的,应当优先办理农⽤地转⽤审批⼿续,根据耕地类别分别对应《中华人民共和国土地管理法》第四十四、四十五、四十六条规定,经有权行政部门审批通过后方可实施。从征收对象看,国有土地上房屋征收针对的是房屋,国有土地使用权一并征收,即“地随房走”;集体土地征收针对的是土地,地上房屋是以土地附着物随集体土地一并收回,即“房随地走”,不存在仅征收房屋而不征收土地的情况。从征收程序看,国有土地上房屋征收主要依据《国有土地上房屋征收与补偿条例》规定的程序进行,而集体土地征收主要依据《中华人民共和国土地管理法》及《中华人民共和国土地管理法实施条例》规定的程序进行。根据《国有土地上房屋征收与补偿条例》第八条规定,为了保障国家安全、促进国民经济和社会发展等公共利益的需要,有下列情形之一,确需征收房屋的,由市、县级人民政府作出房屋征收决定:(二)由政府组织实施的能源、交通、水利等基础设施建设的需要;(三)由政府组织实施的科技、教育、文化、卫生、体育、环境和资源保护、防灾减灾、文物保护、社会福利、市政公用等公共事业的需要;(五)由政府依照城乡规划法有关规定组织实施的对危房集中、基础设施落后等地段进行旧城区改建的需要;根据条例要求,确需征收国有土地上的房屋应当符合以上第八条规定,但园区国有用地厂房征收并不满足其中任何一条,所以产业园区提档升级模式下的国有建设用地厂房不得按照此条例实施。既然不符合征收条件,那么产业园区国有建设用地再开发的政策依据在哪里?2016年11月,原国土资源部印发《关于深入推进城镇低效用地再开发的指导意见(试行)》(国土资发〔2016〕147号)(以下简称“国土147号文”),总体目标是规范推进城镇低效用地再开发,提高土地集约利用水平,增强城镇建设用地有效供给,优化城镇用地结构,加快产业转型升级,改善城镇基础设施和公共服务设施,提高城镇化质量,提升经济社会可持续发展能力。该文件虽已超过五年有效期,但在2022年8月,自然资源部印发《关于积极做好用地用海要素保障的通知》(自然资发〔2022〕129号)提出:建设项目使用城镇低效用地的,可以继续按照《关于深入推进城镇低效用地再开发的指导意见(试行)》(国土资发〔2016〕147号)有关规定执行,则进一步说明该文件仍然有效。“国土147号文”明确了改造开发范围,文件中城镇低效用地是指经第二次全国土地调查已确定为建设用地中的布局散乱、利用粗放、用途不合理、建筑危旧的城镇存量建设用地,权属清晰、不存在争议。国家产业政策规定的禁止类、淘汰类产业用地;不符合安全生产和环保要求的用地;“退二进三”产业用地;布局散乱、设施落后,规划确定改造的老城区、城中村、棚户区、老工业区等,列入改造开发范围。鼓励原国有土地使用权人进行改造开发。除有关法律法规,以及国有土地划拨决定书、国有土地使用权出让合同明确规定或者约定应当由政府收回土地使用权的土地外,在符合规划的前提下,原国有土地使用权人可通过自主、联营、入股、转让等多种方式对其使用的国有建设用地进行改造开发。原划拨土地改造开发后用途仍符合《划拨用地目录》的,可继续按划拨方式使用。改造开发土地需办理有偿使用手续,符合协议出让条件的,可依法采取协议方式。行政机关针对不同征收对象实施征收时,需根据土地性质不同,实行不同的征收程序,如果直接按国有土地上房屋征收程序对集体土地实施征收,已然超越法定职权且缺乏法律依据。所以,产业园区提档升级项目申报首先需要注意的,就是识别项目实施地块的土地性质。若土地性质为集体用地,需由省级人民政府或国务院批准,由县级以上地⽅⼈⺠政府予以公告并组织实施,第一阶段为土地及地上厂房征迁补偿,关注第二阶段的合规性拿地事项以及后续厂房、片区基础设施的更新改造;若土地性质为国有用地,由市、县级人民政府负责本行政区域的房屋征收与补偿工作,第一阶段是与原国有土地使用权人进行协议收购转让,收购内容包含房屋及其国有用地使用权,即“地随房走”,此时国有用地使用权已归属于项目实施主体,在二阶段直接实施厂区及基础设施的更新改造。因项目实施地块土地性质不同,厂房再利用程度不同,故申报模式可分为以下两大类:1、当项目地块性质为国有建设用地,且现有厂房无法满足再利用条件,申报方案按照协议收购、拆迁、再建设模式;授信用途:全部项目资金用于升级改造过程中涉及的企业协议转让收购、厂区拆迁、土地平整费用及后续符合控规要求进行的项目建设等,其中*亿元用于该项目一阶段的协议收购、拆迁补偿、土地平整,*亿元用于该项目二阶段的项目建设、配套基础设施建设。融资期限:总期限*年(宽限期*年),其中第一阶段*年为协议收购、拆迁平整阶段,第二阶段建设、运营期限*年(其中建设宽限期*年)。根据《固定资产贷款管理办法(征求意见稿)》,整个项目融资期限原则上不超过10年(含)。还款方案:还款来源为项目建成后,租售高标准厂房形成的项目回款。项目实施主体整个一阶段及二阶段宽限期不还本,按季度结息,运营期间根据租金回款,每半年还本*亿元,一旦实现项目的销售,按照销售全部回款偿还项目贷款,直至结清全部贷款。2、当项目地块性质为国有建设用地,且现有厂房满足再利用条件,申报方案按照协议收购、更新改造建设模式;授信用途:全部项目资金用于升级改造过程中涉及的老旧厂区收购及后续项目的升级改造建设。其中*亿元用于协议收购企业,*亿元用于老旧厂区的升级建设改造和相关基础设施建设。融资期限:总期限*年,项目升级建设改造宽限期*年,剩余期限为项目运营周期,项目融资期限原则上不超过10年。还款方案: 还款来源为项目建成后,租售高标准厂房形成的项目回款。项目实施主体在更新建设改造宽限期内不还本,按季度结息,运营期间根据租金回款,每半年还本*亿元,一旦实现项目的销售,按照销售全部回款偿还项目贷款,直至结清全部贷款。1、借款人须在融资银行开立唯一项目回款监管账户,要求项目所有汇款全部归集于该账户监管,优先用于偿还银行本息,除用于项目合理的成本运营支出外不得挪作他用;2、项目资本金应为自有资金,符合国家政策要求,优先于银行贷款使用或同比例使用;3、贷款资金需根据工程进度分批使用,不得超放贷款;4、放款前,应优先落实项目土地使用权抵押,同时待条件成熟时,办理项目建成后的厂房所有权抵押。
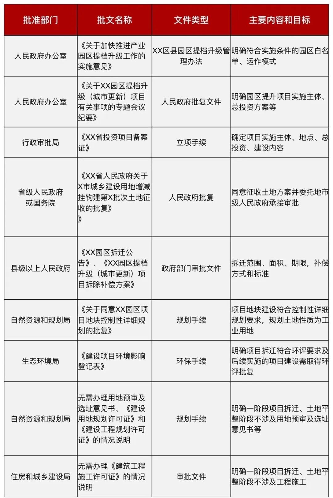
(二)项目地块性质为集体建设用地
1、当项目地块性质为集体建设用地,且现有厂房无法满足再利用条件,申报方案按照土地征收、拆迁平整、更新建设模式。授信用途:全部项目资金用于升级改造过程中涉及的厂区征迁补偿及后续符合控规要求进行的项目建设等,其中*亿元用于项目的征迁补偿,*亿元用于该项目二阶段的项目建设、配套基础设施建设。融资期限:总期限**年,项目升级建设改造宽限期**年,剩余期限为项目运营周期,项目融资期限原则上不超过10年。还款方案:还款来源为项目建成后,租售高标准厂房形成的项目回款。项目实施主体在更新建设改造宽限期内不还本,按季度结息,运营期间根据租金回款,每半年还本*亿元,一旦实现项目的销售,按照销售全部回款偿还项目贷款,直至结清全部贷款。2、当项目地块性质为集体建设用地,且现有厂房满足再利用要求,申报方案按照协议收购、更新建设模式。授信用途:全部项目资金用于升级改造过程中涉及的厂区征迁补偿及后续符合控规要求进行的项目建设等,其中*亿元用于项目的征迁补偿,*亿元用于该项目二阶段的项目建设、配套基础设施建设。融资期限:总期限**年,项目升级建设改造宽限期**年,剩余期限为项目运营周期,项目融资期限原则上不超过10年。还款方案:还款来源为项目建成后,租售高标准厂房形成的项目回款。项目实施主体在更新建设改造宽限期内不还本,按季度结息,运营期间根据租金回款,每半年还本*亿元,一旦实现项目的销售,按照销售全部回款偿还项目贷款,直至结清全部贷款。1、借款人须在融资银行开立唯一项目回款监管账户,所有项目回款全部归集于该账户监管,优先用于偿还融资本息,除用于项目合理的成本运营支出外不得挪作他用;2、项目资本金应为自有资金,符合国家政策要求先于银行贷款使用或同比例使用;3、贷款资金需根据工程进度分批使用,不得超放贷款;4、项目退出机制为,若借款人出现无法继续进行二级开发的情形,包括但不限于借款人未能竞得国有建设用地使用权或未能办至借款人名下等,应当通过借款人自有资金、股东借款等方式筹措资金,无条件一次性偿还全部贷款本息。